Côté humain
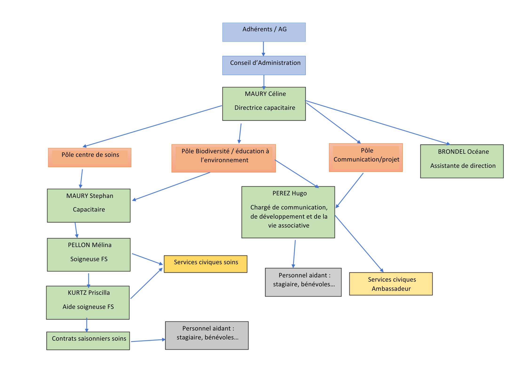
Organigramme de l’association

Une association n’est rien sans adhérents !
L’association Hegalaldia se réjouit de pouvoir compter sur environ 500 adhérents chaque année. Sa vie associative fonctionne grâce à ses adhérents, aux bénévoles de plus en plus nombreux et à son Conseil d’administration (CA). Le nombre d’adhérents est un paramètre important pour montrer le soutien de l’opinion publique auprès de nos partenaires. Outre ce critère, il nous permet, grâce aux adhésions, de renforcer nos actions en faveur de la protection de la nature.
Une fois par an, nous organisons une Assemblée Générale (AG) pour informer nos adhérents sur l’année écoulée : bilan d’activité, bilan comptable, etc. et discuter des orientations pour l’année à venir. L’AG est un moment privilégié, puisque chaque adhérent est convié ; c’est donc l’occasion de faire plus ample connaissance, d’écouter les recommandations de chacun et de discuter ensemble pour faire avancer l’association.
L’AG est aussi l’événement démocratique de l’année, puisque chaque adhérent a le pouvoir de vote et peut s’exprimer librement. C’est d’ailleurs à cette occasion que les membres du CA sont renouvelés. Les adhérents ont la possibilité de se présenter en tant que nouveau membre du CA et peuvent ainsi s’impliquer d’avantage dans l’association. Voir statuts et bilans de l’association
L’association fonctionne aussi et surtout grâce à ses nombreux bénévoles.
Nos bénévoles sont des personnes qui souhaitent s’investir auprès de l’équipe salariée pour aider l’association dans son activité générale : soins aux animaux, ambulancier, travaux, animations, secrétariat… le bénévolat peut prendre différentes formes. Basé sur la disponibilité des bénévoles et les besoins fluctuant de l’association, il n’y a pas de norme. Un bénévole peut venir une fois par mois comme tous les jours ou uniquement pendant les vacances scolaires et même seulement quelques heures dans la journée. Nous organisons un planning de travail en fonction des disponibilités de chacun.
Chaque nouveau bénévole passe au préalable un entretien avec un salarié de l’association. Il doit ensuite s’acquitter de sa cotisation annuelle, pour des questions d’assurances.
Le CA est composé de bénévoles élus par l’AG pour représenter l’association dans son existence juridique, sociale et publique. Il se réunit régulièrement pour discuter de la gestion de l’association et prendre les décisions qui s’imposent.
Retour au sommaire : Le fonctionnement d’Hegalaldia

